About
Developer and cloud enthusiast passionate about building tools that simplify dev workflows. I explore, learn, and integrate new tech into projects that combine AI, automation, and clean UX. Lately diving into DevOps and AI agents stuffs. You can find me pretty much active on Github, LinkedIn and Twitter.
Skills
Check out my latest work
I have worked on a variety of projects, from simple websites to complex web applications. Here are a few of my favorites.
Sharing the achievements I have achieved along the way.

BUET CSE Fest 2026
Valerix
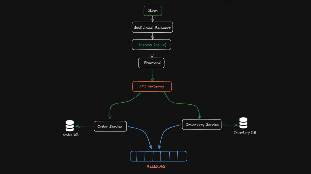
Kubernetes-orchestrated microservices platform demonstrating service resilience, controlled failures, and production-style cloud deployment using Docker and AWS EKS.
Contributing to the open-source community by fixing bugs, refactoring code, and adding features.
Sharing technical insights and explorations. Here, you will find articles on topics I was learning, experimenting with, or just curious about.
- R
Running the Microservice System on Kubernetes
Deploying the microservice system on AWS using Kubernetes - D
Designing a Resilient Microservice System
An insight into our winning hackathon project at Buet CSE Fest 2026 - A
AWS Integration & Messaging Pt.3: Amazon Kinesis
Explore Kinesis, its use cases, and integration with other AWS services. - A
AWS Integration & Messaging Pt.2: Understanding Amazon SNS
Explore SNS, fan-out architecture, Message Filtering, and more.
Some Certifications I have done along the way






